搜索
首页
政务公开
机构信息
法律法规
行政事业性收费
公示公告
新闻动态
图片新闻
行业动态
网上办事
办事指南
知识问答
表格下载
营商环境
数据公开
政策文件
实时数据
一图读懂
宣传小视频
营商环境动态
以案说法
党建之窗
学习园地
党建动态
先锋模范
纪检举报
联系我们
我为不动产提建议
留言选登
您当前所在位置:
主页
>
不动产登记公告
>
证书作废公告
证书作废公告
注销公告
遗失补证公告
撤销补证登记公告
不动产首次登记公告
继承公告
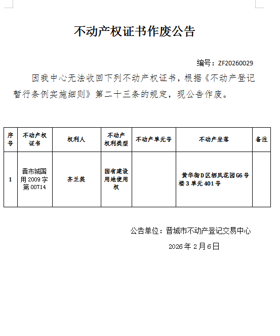
不动产权证书作废公告(一千二百六十一)20260029
来源:晋城市不动产登记交易中心
|
发布时间:2026-02-06
电话:
0356-2218086
地址:晋城市文博路(北段)366号(泽州公园东门对面)
晋公网安备 14050002000132号